咨询热线:18076568990、0755-25823180

多用户商城系统流程设计和流程图,以及退换货流程图说明

2020-8-22 16:33| 发布者: shopwt| 查看: 983| 评论: 0

简介:多用户商城体系流程筹划和流程图 多用户商城体系订单退换货流程图:

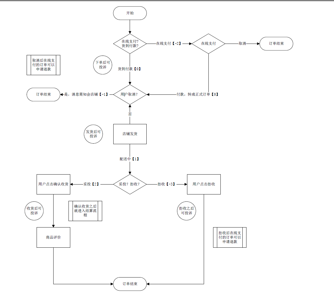
多用户商城体系流程筹划和流程图

多用户商城体系流程图

多用户商城体系订单退换货流程图:

多用户商城体系退换货流程图


ShopWT(www.shopwt.com)是国内知名商城系统及商城网站建设提供商,其中销客多小程序系统为商家提供小程序商城开发、小程序分销系统、微分销系统、商城系统、电商网站建设、微信分销系统、小程序商城等多端商城及电子商务行业解决方案>
免责声明:如果侵犯了您的权益,请联系站长,我们会及时删除侵权内容,谢谢合作!
收藏 分享 邀请

鲜花

握手

雷人

路过

鸡蛋

精彩阅读

更多+

最新活动

联系我们

产品及方案咨询:18076568990、0755-25823180

电子邮箱:web@shopwt.com、客服微信:shopwtcom

公司地址:深圳市罗湖区人民南路3002号国贸大厦B座1608楼

  • 官方公众号

  • 微信客服